发布者:瑞鸽 来源:原创 发布时间:2019-05-27

影创视界·影创联盟全国巡展活动第八站,5月25日来到了丝绸之路重镇的兰州。兰州亦名“金城”,作为甘肃省的省会闻名全国,她是甘肃最大的城市和遐迩闻名的陇上胜地,历史上的兰州是贯穿中原与西域的交通要道,是举世闻名的丝绸之路的咽喉要地。充满历史文化底蕴的金城,吸引了众多的朋友们来现场听课、体验、交流的热情!现场的人头济济、人气已经爆棚!
本站活动由兰州辉业视频电子科技有限公司和影创视界(北京)有限公司联合主办,本站巡展活动力邀行业众多厂商及业内多个知名制作团队,共同探讨影视行业完整有效的解决方案。
为了活跃现场气氛,此次活动现场还举行了多轮抽奖、线上产品竞拍、大咖经验分享、书法家现场挥毫、美食大厨现场拉面等众多节目,将活动一步步推向高潮。

ACTION与瑞鸽联合参展台

兰州美食大厨现场拉面

书法名家现场挥毫

线上产品竞拍
让我们一起期待下一站,新疆!
☟☟
影创视界全国巡展2019
新疆站(5月31日)
离活动开始还有 4 天
活动地址:
新疆维吾尔自治区乌鲁木齐市
活动日期:
2019-05-31
如此精彩的活动,不容错过
敬请关注每站活动
影创视界全国巡展直播入口
线上限时竞拍活动入口
▼
巡展还准备了很多惊喜等着全国同行热情参与支持!
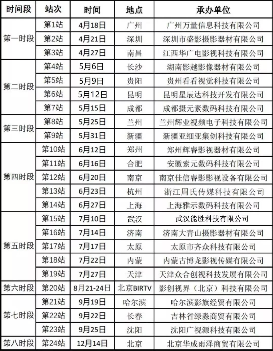
以下是巡展时间安排表,全国各地的朋友们快点加入我们
一起体验器材、交流学习!
▼

